一 建立Huffman编码树

  Huffman编码将为字符分配代码。代码长度取决于对应字母的相对使用频率或者“权重”,因此它是一种变长编码。它的得到源于称为Huffman编码树满二叉树。这棵树的每个叶结点对应一个字母,叶结点的权重就是对应字母的出现频率——这样设计的目的是按照最小外部路径权重建立一棵树,亦即对于给定叶结点集合具有加权路径长度(叶结点的权重乘以深度)之和最小的二叉树。简单地说,权重大的叶结点深度小

  建立n个结点的Huffman树很简单:

  • 创建n个初始的Huffman树,每棵树包含单一的叶结点;
  • 将这n棵树按照权重由小到大排为一列;
  • 把前两棵树(权重最小的两棵树)标记为Huffman树的叶结点,并标记为一个分支结点(这个结点的权重是这两个叶结点权重之和)的两个子结点,将形成的新树置于序列中适当的位置,使序列始终为升序。重复本步骤直至序列中只剩下一个元素。

  图F1展示了一个建立过程(局部)。
F1.建立Huffman树(局部)示例

单击此处查看Huffman树结点的实现

  下面是从教材中摘录的Huffman树结点的实现。在这个实现中有两个子类——叶结点类和分支结点类。将其分类是因为这两种结点的构造不一致。

1
2
3
4
5
6
7
8
9
10
11
12
13
14
15
16
17
18
19
20
21
22
23
24
25
26
27
28
29
30
31
32
33
34
35
36
37
// Huffman tree node abstract base class
template <typename E> class HuffNode {
public:
virtual ~HuffNode() {} // Base destructor
virtual int weight() = 0; // Return frequency
virtual bool isLeaf() = 0; // Determine type
};
template <typename E> // Internal node subclass
class IntlNode : public HuffNode<E> {
private:
HuffNode<E>* lc; // Left child
HuffNode<E>* rc; // Right child
int wgt; // Subtree weight
public:
IntlNode(HuffNode<E>* l, HuffNode<E>* r)
{ wgt = l->weight() + r->weight(); lc = l; rc = r; }
int weight() { return wgt; }
bool isLeaf() { return false; }
HuffNode<E>* left() const { return lc; }
void setLeft(HuffNode<E>* b)
{ lc = (HuffNode<E>*)b; }
HuffNode<E>* right() const { return rc; }
void setRight(HuffNode<E>* b)
{ rc = (HuffNode<E>*)b; }
};
template <typename E> // Leaf node subclass
class LeafNode : public HuffNode<E> {
private:
E it; // Value
int wgt; // Weight
public:
LeafNode(const E& val, int freq) // Constructor
{ it = val; wgt = freq; }
int weight() { return wgt; }
E val() { return it; }
bool isLeaf() { return true; }
};
单击此处查看Huffman树的类说明

  下面是从教材中摘录的Huffman树的类说明。

1
2
3
4
5
6
7
8
9
10
11
12
13
14
15
16
// HuffTree is a template of two parameters: the element
// type being coded and a comparator for two such elements.
template <typename E>
class HuffTree {
private:
HuffNode<E>* Root; // Tree root
public:
HuffTree(E& val, int freq) // Leaf constructor
{ Root = new LeafNode<E>(val, freq); }
// Internal node constructor
HuffTree(HuffTree<E>* l, HuffTree<E>* r)
{ Root = new IntlNode<E>(l->root(), r->root()); }
~HuffTree() {} // Destructor
HuffNode<E>* root() { return Root; } // Get root
int weight() { return Root->weight(); } // Root weight
};
单击此处查看Huffman树构造函数的实现

  下面是从教材中摘录的Huffman树构造函数的实现。注意传入的参数中HuffTree<E>** TreeArray是一个数组(的首元素)——这个数组的内容是之前提到过的初始的Huffman树,每棵树包含单一的叶结点

  Huffman树的建立方法是贪心算法(总是做出在当前看来是最好的选择,不从整体最优上加以考虑的算法)的一个例子。它总是选择当前权重最小的两棵子树相结合,简化了算法。

1
2
3
4
5
6
7
8
9
10
11
12
13
14
15
16
17
// Build a Huffman tree from a collection of frequencies
template <typename E> HuffTree<E>*
buildHuff(HuffTree<E>** TreeArray, int count) {
heap<HuffTree<E>*,minTreeComp>* forest =
new heap<HuffTree<E>*, minTreeComp>(TreeArray,
count, count);
HuffTree<char> *temp1, *temp2, *temp3 = NULL;
while (forest->size() > 1) {
temp1 = forest->removefirst(); // Pull first two trees
temp2 = forest->removefirst(); // off the list
temp3 = new HuffTree<E>(temp1, temp2);
forest->insert(temp3); // Put the new tree back on list
delete temp1; // Must delete the remnants
delete temp2; // of the trees we created
}
return temp3;
}

二 Huffman编码

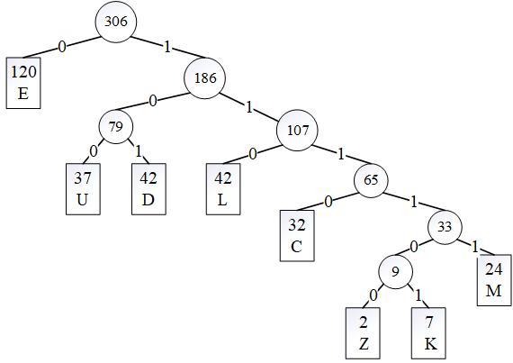
  从根结点开始,分别把0或者1标于树的每条边上——其中,0对应于连接左子结点的那条边,1对应于连接右子结点的那条边。例如对图F1,它的被标记的Huffman树如图F2所示,并可以得到字母编码如表T1所示。
F2.被标记的Huffman树示例

字母 频率 编码
C 32 1110 4
D 42 101 3
E 120 0 1
K 7 111101 6
L 42 110 3
M 24 11111 5
U 37 100 3
Z 2 111100 6

T1.对应于图F2字母的Huffman编码